Теория вероятностей презентация
Содержание
- 2. Вероятность в природе Никто не умеет предсказывать, какой стороной («орлом»
- 3. Вероятность в природе 1. В игре бросают кубик; выигрышем считается
- 4. Опыты и события Исходы – всевозможные и равнозначные
- 5. Математическое (классическое) определение вероятности Определение: Вероятностью события A называется отношение числа
- 6. Вероятность Вероятность – число в границах от 0 до 1
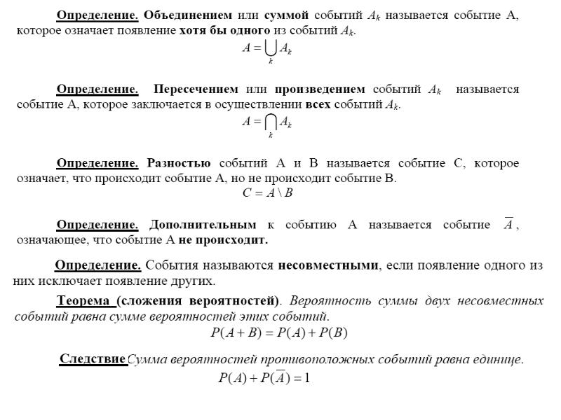
- 7. Вероятность
- 8. Вероятность
- 9. Вероятность
- 10. Вероятность
- 11. Примеры: В чемпионате по гимнастике участвуют 60 спортсменок: 17 из Венгрии,
- 12. Перед началом первого тура чемпионата по бадминтону участников разбивают на игровые
- 13. Вероятность
- 14. Вероятность
- 15. Вероятность
- 16. Маша идёт на день рождения, где будут десять ребят и десять
- 17. Вероятность
- 18. Вероятность
- 19. Двое в одной группе В классе 21 шестиклассник, среди них два
- 20. Практика Вероятность выпадения орла 0,5
- 21. В случайном эксперименте симметричную монету бросают дважды. Найдите вероятность того,
- 22. Вероятность
- 23. В случайном эксперименте симметричную монету бросают трижды. Найдите вероятность того, что
- 24. Вероятность
- 25. В случайном эксперименте бросают две игральные кости (кубика). Найдите вероятность того,
- 26. Парадоксы теории вероятностей Парадокс игры в кости. Правильная игральная кость при
- 28. Одно из двух противоположных событий называется отрицанием другого Сформулируйте отрицания
- 29. Вероятность
- 30. Вероятность
- 31. Сумма вероятностей. Примеры Вероятность того, что на тестировании по математике учащийся
- 32. Опыт состоит в одновременном бросании четырёх кубиков (красного, синего, зелёного и
- 33. В очередь в случайном порядке становятся четыре человека А, Б, В,
- 34. Парадокс с подарками Несколько человек решили сделать друг другу подарки
- 35. Дни рождения Вероятность совпадений дней рождений в коллективе из N человек
- 36. Произведение вероятностей. Примеры Если шахматист А. играет белыми фигурами, то он
- 37. Парадокс лотереи (типа спортлото) Большинство участников лотерей (в которых выигрыш
- 38. Парадокс смертности. Эдмунд Галлей (открывший известную комету) в 1693 году составил
- 39. Геометрическая вероятность. Пример Механические часы с двенадцатичасовым циферблатом в какой-то момент
- 40. Источники Г. Секей. "Парадоксы в теории вероятностей и математической статистике" М.,
- 41. Скачать презентацию







































Слайды и текст этой презентации
Похожие презентации