МАШИНЫ ПОСТОЯННОГО ТОКА презентация
Содержание
- 2. Общие сведения о машинах постоянного тока Машины постоянного тока широко используются
- 3. Общие сведения о машинах постоянного тока Применение двигателей постоянного тока (ДПТ)
- 4. Общие сведения о машинах постоянного тока Применение генераторов постоянного тока
- 5. Общие сведения о машинах постоянного тока Основные недостатки машин постоянного тока:
- 6. Принцип действия простейшего ГПТ Простейший генератор переменного тока имеет следующие компоненты:
- 7. Принцип действия простейшего ГПТ Для выпрямления i(t), протекающего в нагрузке (то
- 8. Принцип действия простейшего ГПТ Для полного выпрямления i(t), протекающего в нагрузке,
- 9. Принцип действия простейшего ГПТ Для сглаживания пульсаций необходимо разместить на
- 10. Принцип действия простейшего ДПТ То же устройство может работать в режиме
- 11. Устройство машины постоянного тока
- 12. Магнитная и электрические цепи МПТ Магнитная цепь главных полюсов машины предназначена
- 13. Магнитная и электрические цепи МПТ Обмотка якоря состоит из секций. Каждая
- 14. Магнитная и электрические цепи МПТ Щётки машины в норме расположены на
- 15. Магнитная и электрические цепи МПТ Смещение щёток с геометрической нейтрали приводит
- 16. ЭДС обмотки якоря При достаточно большом числе коллекторных пластин можно пренебречь
- 17. Электромагнитный момент Когда замкнута внешняя цепь, через обмотку якоря проходит ток.
- 18. Способы возбуждения машин постоянного тока Начала и концы отмоток обозначаются следующим
- 19. Способы возбуждения ГПТ Схемы генераторов независимого (а), параллельного (б), последовательного (в)
- 20. Реакция якоря в машине постоянного тока Влияние поля якоря на поле
- 21. Реакция якоря в машине постоянного тока Картина магнитного поля обмотки якоря
- 22. Реакция якоря в машине постоянного тока Результирующее поле определено методом суперпозиции,
- 23. Реакция якоря в машине постоянного тока
- 24. Реакция якоря в машине постоянного тока Примечание: Физическая нейтраль —
- 25. Устранение вредного влияния реакции якоря Меры устранение вредного влияния реакции якоря:
- 26. Устранение вредного влияния реакции якоря Увеличение воздушного зазора под главными полюсами
- 27. Коммутация в МПТ Процесс изменения тока в секциях обмотки якоря при
- 28. Коммутация в МПТ Причины искрения щеток Искрение может вызываться большим количеством
- 29. Коммутация в МПТ Электромагнитные причины приводят к тому, что даже в
- 30. Коммутация в МПТ Качество коммутации оценивается степенью искрения (классом коммутации) под
- 31. Коммутация в МПТ Процесс коммутации
- 32. Коммутация в МПТ. Процесс коммутации Характер изменения тока i в процессе
- 33. Коммутация в МПТ. Процесс коммутации Суммарная ЭДС, действующих в короткозамкнутой секции
- 34. Коммутация в МПТ. Процесс коммутации Замедленная коммутация, при которой изменение тока
- 35. Способы улучшения коммутации 1) Основным способом улучшения коммутации в современных машинах
- 36. Способы улучшения коммутации 2) В машинах мощностью несколько десятков кВт добавочные
- 37. Генераторы постоянного тока (ГПТ) Уравнение напряжений
- 38. ГПТ Свойства генераторов анализируют по характеристикам зависимостям между основными величинами,
- 39. ГПТ независимого возбуждения (ГПТ НВ) Характеристика холостого хода
- 40. ГПТ независимого возбуждения (ГПТ НВ) Внешняя, регулировочная и нагрузочная характеристики ГПТ
- 41. ДВИГАТЕЛЬНЫЙ РЕЖИМ РАБОТЫ МПТ Уравнение напряжения и тока В двигателях направление
- 42. ДВИГАТЕЛЬНЫЙ РЕЖИМ РАБОТЫ МПТ Пуск двигателей постоянного тока При пуске двигателей
- 43. ДПТ НВ и ДПТ ПВ (параллельного возбуждения) Естественные электромеханическая и механическая
- 44. ДПТ НВ и ДПТ ПВ (параллельного возбуждения)
- 45. ДПТ НВ и ДПТ ПВ (параллельного возбуждения) Регулирование частоты вращения Регулировать
- 46. ДПТ НВ и ДПТ ПВ (параллельного возбуждения) Регулирование частоты вращения изменением
- 47. ДПТ НВ и ДПТ ПВ (параллельного возбуждения) Регулирование частоты вращения
- 48. ДПТ НВ и ДПТ ПВ (параллельного возбуждения) Продолжения характеристик под осью
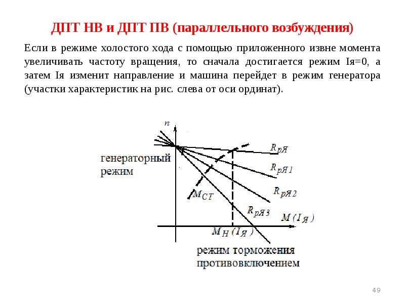
- 49. ДПТ НВ и ДПТ ПВ (параллельного возбуждения) Если в режиме холостого
- 50. ДПТ НВ и ДПТ ПВ (параллельного возбуждения) Регулирование частоты вращения изменением
- 51. СПИСОК ЛИТЕРАТУРЫ Вольдек А.И., Попов В.В. Электрические машины. Введение в электромеханику.
- 52. Спасибо за внимание! Спасибо за внимание!
- 53. Скачать презентацию



















































Слайды и текст этой презентации
Похожие презентации