Аналитическая химия (количественный анализ) презентация
Содержание
- 2. Список литературы: Базанов М.И., Кочергина Л.А., Чернявская Н.В. и др. Методические
- 4. Аналитическая химия - наука о методах определения химического состава вещества и
- 8. Основное правило титриметрических методов анализа (закон эквивалентов) В точке эквивалентности число
- 11. Требования, предъявляемые к реакциям в титриметрическом анализе Реакция должна протекать с
- 12. Приемы титриметрического анализа
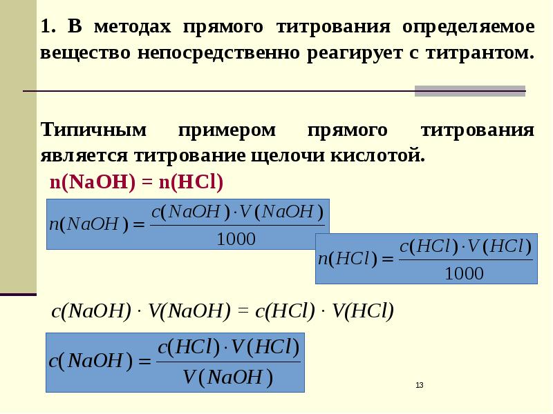
- 13. 1. В методах прямого титрования определяемое вещество непосредственно реагирует с титрантом.
- 32. III. Осадительное титрование
- 42. Скачать презентацию








































Слайды и текст этой презентации
Скачать презентацию на тему Аналитическая химия (количественный анализ) можно ниже:
Похожие презентации