Электродные реакции, контролируемые скоростью массопереноса Диффузионная презентация
Содержание
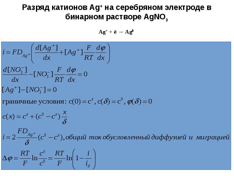
- 8. Миграция в процессах массопереноса. Диффузия плюс миграция в стационарных условиях
- 11. Оценки величин токов при наличии миграционной составляющей
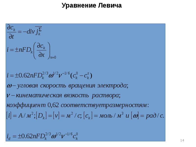
- 12. Конвективная диффузия и метод вращающегося дискового электрода
- 13. Диффузионный слой вблизи поверхности дискового электрода
- 15. Типы вращающихся дисковых электродов
- 16. Применение вращающегося дискового электрода
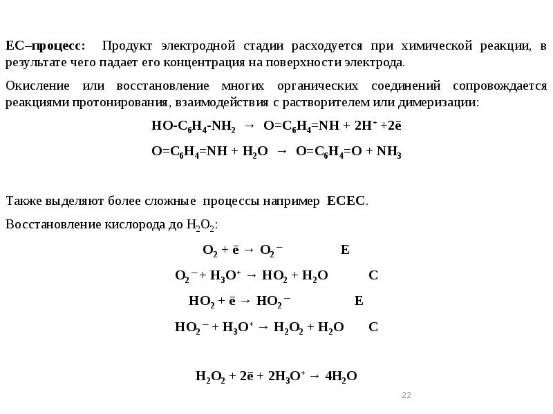
- 21. Классификация сложных электродных процессов
- 23. Пример каталитических процессов
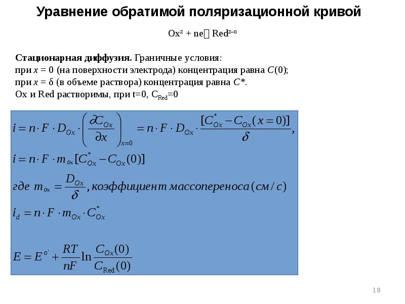
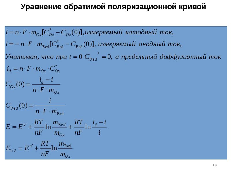
- 24. Обратимый электродный процесс, сопряженный с предшествующей равновесной стадией CrEr-процесс
- 25. Обратимый электродный процесс, сопряженный с предшествующей равновесной стадией CrEr-процесс
- 26. Обратимый электродный процесс, сопряженный с предшествующей неравновесной химической реакцией CiEr-процесс
- 27. CiEr-процесс. Концепция реакционного слоя Р. Брдичка и К. Визнер 1947 г.
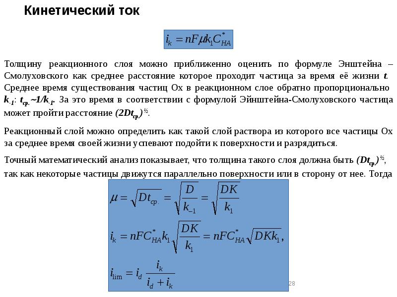
- 28. Кинетический ток
- 29. Обратимый электродный процесс, сопряженный с последующей необратимой химической реакцией ErCi-процес
- 31. Равновесный потенциал отвечает равенству скоростей реакций с участием окисленной и восстановленной
- 33. Скачать презентацию































Слайды и текст этой презентации
Скачать презентацию на тему Электродные реакции, контролируемые скоростью массопереноса
Диффузионная можно ниже:
Похожие презентации