ЭНЕРГЕТИЧЕСКИЙ ОБМЕН. ПУТИ СИНТЕЗА АТФ презентация
Содержание
- 2. АТФ
- 3. Пути синтеза АТФ
- 4. Пути синтеза АТФ
- 5. Субстратное фосфорилирование
- 6. Субстратное фосфорилирование
- 7. Окислительное фосфорилирование
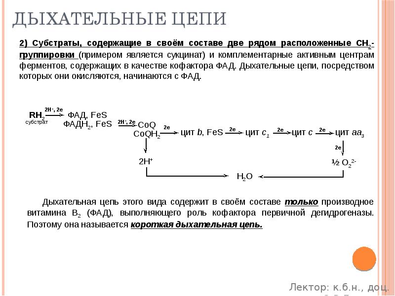
- 8. Дыхательные цепи
- 9. Дыхательные цепи
- 10. Дыхательные цепи
- 11. Дыхательные цепи
- 12. Дыхательные цепи
- 13. Дыхательные цепи
- 14. Дыхательные цепи
- 16. Теория Митчелла
- 17. Теория Митчелла
- 18. Теория Митчелла
- 19. Разобщение окисления и фосфорилирования
- 21. Скачать презентацию



















Слайды и текст этой презентации
Скачать презентацию на тему ЭНЕРГЕТИЧЕСКИЙ ОБМЕН. ПУТИ СИНТЕЗА АТФ можно ниже:
Похожие презентации