ГОСТ презентация
Содержание
- 2. Стандарты качества окружающей среды - это совокупность единых требований к состоянию природных и
- 3. В качестве критериев оценки состояния окружающей среды служат показатели естественного ненарушенного состояния природных
- 4. Санитарно-гигиенические показатели устанавливаются исходя из требований экологической безопасности населения, но они
- 5. Определение ГОСТа ГОСТ — это государственный стандарт, который формулирует требования государства
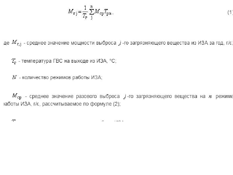
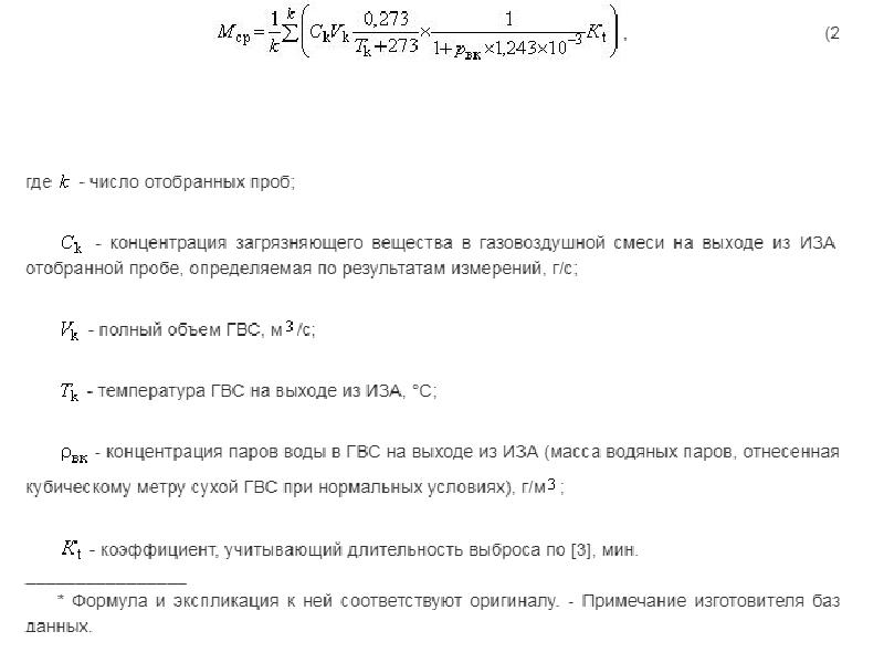
- 6. Нормирование атмосферных загрязнений ГОСТ Р 56165-2014 Качество атмосферного воздуха. Метод
- 7. Настоящий стандарт устанавливает метод определения и правила установления нормативов допустимых выбросов
- 8. При нормировании выбросов с учетом экологических нормативов, выраженных в виде среднегодовых
- 11. Об утверждении гигиенических нормативов ГН 2.1.6.3492-17 "Предельно допустимые концентрации (ПДК) загрязняющих
- 14. Нормирование содержания вредных веществ в почве ГОСТ Р 53381-2009. Почвы
- 16. Также в этом ГОСТе представлены количественные значения для качества питательных грунтов
- 18. ГОСТ Р 50682-94 Почвы. Определение подвижных соединений марганца по методу Пейве
- 19. Нормирование содержания вредных веществ в водных объектах ГОСТ Р 51232-98. Вода
- 20. В данном ГОСТе представлены методы определения содержания некоторых неорганических веществ в
- 22. Также методы определения содержания некоторых органических веществ в питьевой воде Также
- 24. ГОСТ 17.1.2.04-77 Охрана природы (ССОП). Гидросфера. Показатели состояния и правила таксации
- 25. В ГОСТе представлены показатели качества воды по трофо-сапробным данным Например:
- 27. По показателю жесткости вода подразделяется на следующие группы: По показателю жесткости
- 28. По водородному показателю (рН) пресные, солоноватые и эстуарные воды подразделяются на
- 29. Аналитические методы контроля за состоянием окружающей среды Кондратьев М., Усова
- 30. Общие сведения Контроль за состоянием окружающей среды требует анализа воды, почвы,
- 31. Фотоэлектроколориметрия Метод, основанный на поглощении монохроматического света определяемым веществом в видимой
- 32. Стадии метода Приготовление раствора сравнения. Раствором сравнения может быть: 1) растворитель,
- 33. Окраска светофильтра должна дополнять окраску анализируемого раствора до белой (табл. 1).
- 34. Выбор оптимальной толщины поглощающего слоя (длины кюветы). Для выбора оптимальной толщины
- 35. Выбор интервала концентраций, при которых соблюдается закон Бугера-Ламберта-Бера. Готовят серию стандартных
- 36. Титриметрический анализ Метод количественного или массового анализа, который часто используется в аналитической химии,
- 37. Атомно-абсорбционная спектрометрия Cовременные методики атомно-абсорбционного определения позволяют определить содержание почти 70
- 38. Принцип действия
- 39. Масс-спектрометрия с индуктивно-связанной плазмой Отличается высокой чувствительностью и способностью определять ряд
- 40. Сущность Индуктивно-связанная плазма (ИСП):Плазма — это газ, содержащий существенные концентрации ионов и
- 41. В спектрометрии ИСП поддерживается в горелке, состоящей из трех концентрических трубок,
- 42. Атомно-эмиссионная спектроскопия (АЭС): самый распространённый экспрессный высокочувствительный метод идентификации и количественного
- 43. Приоритетные контролируемые параметры природной среды
- 44. Контроль качества воздуха
- 45. Нормативами качества воздуха определены допустимые пределы содержания вредных веществ как в
- 46. Предложен ряд комплексных показателей загрязнения атмосферы (совместно несколькими загрязняющими веществами); наиболее
- 48. Контроль качества почвы
- 49. Загрязненность почвы органическими веществами, в частности отходами производств химических продуктов из
- 50. Контроль качества продуктов питания
- 51. Контроль воздействия физических факторов
- 52. Температура.
- 53. Вентиляция
- 54. Освещённость.
- 55. Контроль воздействия неорганических соединений
- 56. Концепция и структура системы мониторинга в различных государствах, принципы её функционирования
- 57. Экологический мониторинг (мониторинг окружающей среды) — комплексные наблюдения за состоянием окружающей
- 58. Основные проблемы организации экологического мониторинга: эколого-хозяйственное районирование; выбор «информативных показателей»
- 59. Виды экологического мониторинга По пространственному принципу выделяются: локальный, региональный,
- 60. По объекту слежения По объекту слежения Фоновый (базовый), Импактный, Тематический, Территориальный,
- 61. По природным компонентам выделяется геологический, атмосферный, гидрологический, геофизический, почвенный, лесной, биологический,
- 62. Уровни мониторинга Низшим иерархическим уровнем является уровень детального мониторинга реализуемого в
- 63. Правовой механизм обеспечения экологической безопасности должен быть основан на следующих принципах:
- 64. 4. Включать учет долгосрочных й краткосрочных задач обеспечения экологической безопасности в
- 65. Система экологической безопасности Законодательство и практика страхования рисков загрязнения окружающей среды
- 66. Экологическая оценка Экологическая оценка (ЭО) — важный инструмент экологической политики и
- 67. В общепринятой международной терминологии ЭО делится на: В общепринятой международной терминологии
- 68. История развития экологической оценки делится на три этапа: История развития экологической
- 69. В каждой стране на законодательном уровне данный вопрос регулируется по разному,
- 70. Общая схема проведения экологической оценки учитывает 1) Краткое описание проектов; 2)
- 71. Экологические риски для здоровья населения 1. Загрязнение воздушного бассейна. Наиболее
- 72. 3. Загрязнение зон отдыха и рекреации. 3. Загрязнение зон отдыха и
- 73. 6. Наибольший вклад в шумовое загрязнение окружающей среды вносят: 6. Наибольший
- 74. Система экологического мониторинга должна накапливать, систематизировать и анализировать информацию: Система экологического
- 75. Единая информационно аналитическая система природопользования и охраны окружающей среды призвана обеспечить
- 76. ЕИАС природопользования и охраны окружающей среды создается в целях: • создания
- 77. Основными принципами создания ЕИАС природопользования и охраны окружающей среды являются: •
- 78. • нормативно правовых и методических документов МПР России,
- 79. Проектирование, создание и эксплуатацию ЕИАС природопользования и охраны окружающей среды финансируют
- 80. Роль мониторинга в анализе и предупреждение опасного развития последствий глобальных антропогенных
- 81. Комплексный экологический мониторинг окружающей среды - это организация системы наблюдений за
- 82. Экологический мониторинг включает в себя наблюдения, оценку и прогноз как антропогенного
- 83. Главные задачи экологического мониторинга - информирование президента и правительства, полномочных представителей
- 84. При проведении комплексного экологического мониторинга окружающей среды: - проводится постоянная
- 85. Система комплексного экологического мониторинга предусматривает: o выделение объекта наблюдения; o обследование
- 86. Основные цели комплексного экологического мониторинга состоят в том, чтобы на основании
- 87. В системе экологического мониторинга важное значение имеют вопросы мониторинга откликов биоты
- 88. Вследствие циркуляции вредных веществ в биосфере, последние накапливаются в диких и
- 89. Благодаря экологическому мониторингу можно решить вопросы миграции и циркуляции антропогенных веществ
- 90. В основе комплексного мониторинга лежит интегрированный подход, предусматривающий не только наблюдения
- 91. Обобщение Задача экологического мониторинга - изучение биосферы как целостной системы и
- 92. В системе экологического мониторинга важное значение имеет обнаружение, слежение и прогнозирование
- 93. Конечной целью экологического мониторинга является создание единой автоматизированной системы управления природными
- 94. Скачать презентацию




























































































Слайды и текст этой презентации
Похожие презентации