Лекция 3. Трехфазный трансформатор: схемы и группы соединения обмоток. Условия презентация
Содержание
- 2. Трехфазные трансформаторы Применение систем трехфазного тока обладает преимуществами перед однофазным: 1.
- 12. Предположим, ошибки в маркировке трансформатора не было (рис.3.26, а). Углы между векторами
- 13. 4. Параллельная работа трансформаторов – их вторичные обмотки подключены к
- 14. Рассмотрим, что произойдет, если указанные выше условия не будут соблюдены.
- 15. Результирующий ток каждого тр-ра будет равен геометрической сумме уравнительного и нагрузочного
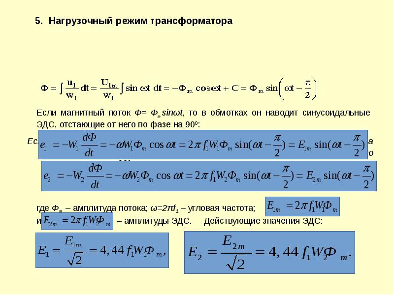
- 16. 5. Нагрузочный режим трансформатора Если питающее напряжение u1=U1msinωt, то магнитный поток
- 20. Скачать презентацию


















Слайды и текст этой презентации
Скачать презентацию на тему Лекция 3. Трехфазный трансформатор: схемы и группы соединения обмоток. Условия можно ниже:
Похожие презентации