Материялық нүкте және қатты дене динамикасы. Механикадағы сақталу заңдары презентация
Содержание
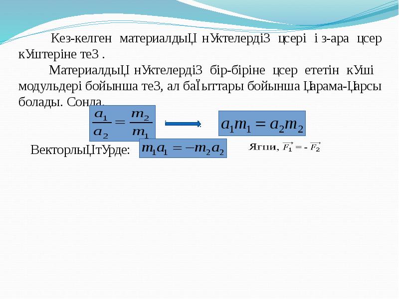
- 2. 2.1 Масса. Күш. Ньютон заңдары 2.1 Масса. Күш. Ньютон заңдары 2.2
- 3. 2.1 Масса. Күш. Ньютон заңдары
- 12. 2.2 Айналмалы қозғалыс динамикасы. Дененің инерция моменті. Штейнер теоремасы
- 14.
- 15. 2.3 Күш жұмысы және қуат
- 16.
- 17. 2.4 Энергия. Кинетикалық және потенциялды энергия. Консервативті және консервативті емес күштер.
- 18.
- 19.
- 20.
- 21.
- 22. 2.5 Импульстің, импульс моментінің және энергияның сақталу заңдары
- 23.
- 24. Импульс – деп дененің массасы мен жылдамдықтарының көбейтіндісін айтады.
- 25. Абсолютті серпімсіз соқтығысу— екі дененің соқтығысуы. Нәтижеде ол екі дене бірігіп,
- 26. Скачать презентацию
























Слайды и текст этой презентации
Скачать презентацию на тему Материялық нүкте және қатты дене динамикасы. Механикадағы сақталу заңдары можно ниже:
Похожие презентации