Нарушения водно-электролитного обмена. Гипергидратация презентация
Содержание
- 2. Виды нарушений водно-электролитного обмена Все нарушения водного обмена в организме (дисгидрии)
- 4. Гипергидратация Задержка воды в организме (гипергидратация, гипергидрия) наблюдается или при чрезмерном
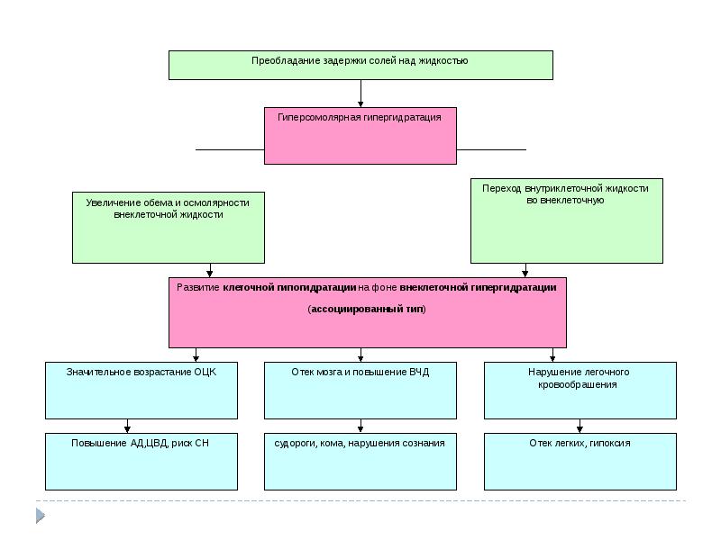
- 5. Гипергидратация, виды, формы, патогенез
- 16. Изоосмолярная гипергидратация Изоосмолярная гипергидратация Развивается: 1. Массивное плеторическое переливание
- 17. Проявления изоосмолярной гипергидратации Наиболее типичное проявление изотонической гипергидратации - генерализованные отеки.
- 18. Проявлениями выраженной изотонической гипергидратации являются: увеличение массы тела, асцит, гипостатические отеки
- 19. Лечение изотонической гипергидратации Основная задача лечения состоит в выведении из организма
- 20. При лечении тяжелого отечного синдрома нередко показаны глюкокортикоиды (преднизолон, гидрокортизон и
- 21. Патогенез водной интоксикации (гипоосмолярная гипергидратация)
- 22. Гипоосмоляльная гипергидратация развивается в том случае, когда задержка воды в организме
- 23. Понятие «водянка»
- 24. Отеки
- 25. Патогенетические факторы отеков Гемодинамический Онкотический Осмотический (тканевой)
- 27. Патогенетические факторы отеков
- 53. Скачать презентацию



















































Слайды и текст этой презентации
Скачать презентацию на тему Нарушения водно-электролитного обмена. Гипергидратация можно ниже:
Похожие презентации