ОПЫТ ПРОВЕДЕНИЯ ИМИТАЦИОННОЙ ИГРЫ ВЗАИМОДЕЙСТВУЮЩИХ СТРАН ПО ВЫХОДУ ИЗ ФИНАНСОВОГО КРИЗИСА презентация
Содержание
- 2. СОДЕРЖАНИЕ Простейшая динамическая модель экономики страны Идентификация моделей экономики Распределение производственных
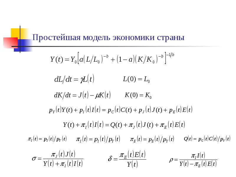
- 3. Простейшая модель экономики страны
- 4. Проблема идентификации модели экономики
- 5. Статистические временные ряды макропоказателей экономики России
- 6. Индекс относительной цены на инвестиции
- 7. Оценка долей составляющих ВВП Отношение объема инвестиций к ВВП в 2001-2006
- 8. Результаты идентификации: капитал, выпуск
- 9. Результаты идентификации: импорт, экспорт
- 10. Результаты идентификации: инвестиции, потребление
- 11. Результаты идентификации
- 12. Базовый (он же пессимистический) сценарий
- 13. Базовый сценарий: индексы относительных цен на импорт и экспорт
- 14. Базовый сценарий: оценка динамики капитала и выпуска
- 15. Базовый сценарий: оценка динамики объемов экспорта и импорта
- 16. Распределение производственных мощностей РФ по возрасту
- 17. ПЛАНЕТА МАБРИКЕЯ
- 18. ПЛАНЕТА МАБРИКЕЯ На планете Мабрикея, на которой имеется восемь стран в
- 19. Вызовы, стоящие перед экономикой РФ Неэффективная система управления Старение производственных мощностей
- 20. Возможные ситуации, в которые попадают страны Смерть человечества Всемирная катастрофа
- 21. Возможные стратегии развития экономики РФ, решающие стоящие вызовы «НЭП» (шаг назад
- 22. Базовый сценарий: оценка динамики объема инвестиций в основной капитал
- 23. Шаг 1: Выбор странами планеты Мабрикея стратегий развития
- 24. Шаг 1: Выбор странами планеты Мабрикея стратегий развития Стратегия Амариллис
- 25. Шаг 1: Выбор странами планеты Мабрикея стратегий развития БУТИЯ стратегия
- 26. Шаг 1: Выбор странами планеты Мабрикея стратегий развития РОМАШКА выбрала стратегию
- 27. Шаг 1: Выбор странами планеты Мабрикея стратегий развития ИНДИГОФЕРА Стратегия -
- 28. Шаг 1: Выбор странами планеты Мабрикея стратегий развития КИПРЕЙ Стратегия –
- 29. Шаг 1: Выбор странами планеты Мабрикея стратегий развития ЕВГЕНИЯ Западная Евгения
- 30. Шаг 1: Выбор странами планеты Мабрикея стратегий развития Стратегия Якобинии: 1.Мы
- 31. Результаты 1 шага Мускари (ВВП -1%, экспорт -10%, импорт -5%) Амариллис
- 32. ШАГ 2. Уточнение стратегии и выбор коалиции Мускари (ВВП 1%, экспорт
- 33. ШАГ 3. Выбор порядка разрешения проблем АМАРИЛЛИС - порядок реформ в
- 34. ШАГ 3. Выбор порядка разрешения проблем БУТИЯ 1) Программа по
- 35. ШАГ 3. Выбор порядка разрешения проблем РОМАШКА Операция «Ъ» (чтоб никто
- 36. РЕЗУЛЬТАТ ИГРЫ Результат игры оценивался по показателям экономики и сравнивался с
- 37. ЛИТЕРАТУРА Павловский Ю.Н., Белотелов Н.В., Бродский Ю.И., Оленев Н.Н. Опыт имитационного
- 38. БЛАГОДАРНОСТИ Посредникам: Елена Лыкосова, Владимир Горбачев, Мария Кропачева, Лейла Бабаева, Тоня
- 39. Скачать презентацию





































Слайды и текст этой презентации
Скачать презентацию на тему ОПЫТ ПРОВЕДЕНИЯ ИМИТАЦИОННОЙ ИГРЫ ВЗАИМОДЕЙСТВУЮЩИХ СТРАН ПО ВЫХОДУ ИЗ ФИНАНСОВОГО КРИЗИСА можно ниже:
Похожие презентации