Основное уравнение электрохимической кинетики. Влияние строения заряженной презентация
Содержание
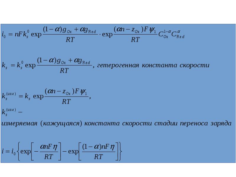
- 2. Основное уравнение электрохимической кинетики в рамках теории Фольмера и Эрдей-Груза 1930
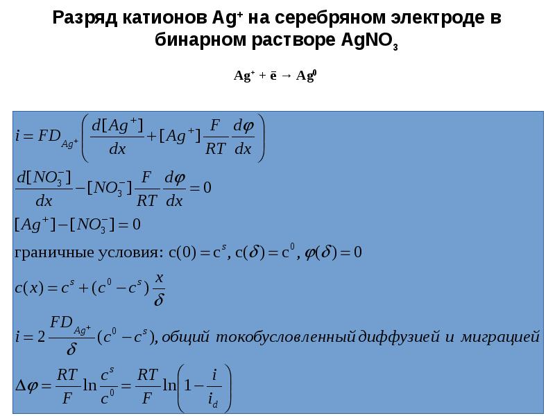
- 14. Миграция в процессах массопереноса. Диффузия плюс миграция в стационарных условиях
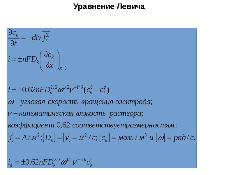
- 16. Конвективная диффузия и метод вращающегося дискового электрода
- 17. Диффузионный слой вблизи поверхности дискового электрода
- 19. Типы вращающихся дисковых электродов
- 20. Применение вращающегося дискового электрода
- 21. Скачать презентацию



















Слайды и текст этой презентации
Скачать презентацию на тему Основное уравнение электрохимической кинетики.
Влияние строения заряженной можно ниже:
Похожие презентации