Ряды динамики презентация
Содержание
- 2. Ряд динамики– это числовые значения определенного статистического показателя в последовательные моменты
- 3. ВВОД В ДЕЙСТВИЕ ЖИЛЫХ ДОМОВ в России (млн. квадратных метров общей
- 4. Способы сопоставления показателей ряда динамики
- 5. ИНДЕКСЫ ВВОДА В ДЕЙСТВИЕ ЖИЛЫХ ДОМОВ (1990=100)
- 6. Несопоставимость уровней ряда динамики
- 7. Методы приведения рядов динамики к сопоставимому виду Смыкание рядов динамики Приведение
- 8. Смыкание рядов динамики - объединение в один ряд двух или нескольких
- 9. Приведение рядов к одному основанию
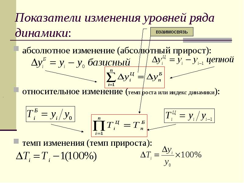
- 10. Показатели изменения уровней ряда динамики: абсолютное изменение (абсолютный прирост): относительное
- 11. Абсолютное значение 1% прироста
- 12. Определение абсолютного изменения
- 13. Определение относительного изменения
- 14. Индексы потребительских цен в России, % (цены регистрируются в 271 городе
- 15. Определение абсолютного значения 1% прироста
- 16. Виды средних величин, применяемых при расчете среднего уровня
- 17. ДЕНЕЖНЫЕ ДОХОДЫ НАСЕЛЕНИЯ РОССИИ (млрд. рублей)
- 18. Равномерный моментный ряд динамики
- 19. Валовой сбор зерна (в весе после доработки) по субъектам Российской Федерации
- 20. Динамика денежной массы (М2), млрд. руб.
- 21. Средние показатели динамики (базисные и цепные): Средний абсолютный прирост (снижение)
- 22. Взаимосвязь коэффициентов динамики индексов цен
- 23. Скачать презентацию





















Слайды и текст этой презентации
Похожие презентации